乐动

乐动-乐动(中国) 乐动-乐动(中国) 政策法规 产业市场 节能技术 能源信息 宏观环境 会议会展 活动图库 资料下载 焦点专题 智囊团 企业库
产业市场  节能产业网 >> 产业市场 >> 市场分析 >> 正文
国网能源院:疫情之下 对中国能源危机场景的思考
来源:国网能源院能源电力规划实验室 时间:2020/2/26 21:41:12 用手机浏览

2020年伊始,全球进入“紧急状态”,中国疫情、澳大利亚火灾、非洲蝗灾、日本地震、英国超大风暴,各种重大灾害令人类措手不及。


突如其来的重大灾害,警醒并激发着我们去思考能源电力领域应如何提升复杂因素下重大灾变的应对能力,以便事前做好应对措施,保障能源电力安全可靠运行,防止对国家安全及社会稳定造成损害。

本文基于能源电力的场景思维,梳理能源安全可能面临的极端场景,通过具体案例提炼极端场景的推演和应对方法,并提出相应启示。


1 极端场景

在能源电力规划和运行模拟中,通常用“有限场景”代替“全场景”去刻画模拟能源电力实际运行情况,该方法在大部分情景下被证明是行之有效的。然而,当今世界处于"百年未有之大变局",能源电力时刻面临着重大自然灾害、网络攻击、地缘政治风险甚至局部战争等重大不可抗力因素的挑战,一旦发生其中任何一种极端场景,其将给社会经济带来严重损失。


因此,在原先基于可预知预测的“典型场景”的描述外,还应高度重视“极端场景”对能源电力的影响。极端场景主要受内部因素(如软硬件的破坏)、外部因素(气象地质灾害、战争等)和其他关联因素(主要指其他行业带来的连锁反应)的影响。


21.png

极端场景通常具有以下三大特点:

•小概率、大影响。极端场景相较典型场景,其为“小概率事件”,通常被认为“不可能发生”,但现实中多个极端场景叠加共振一旦发生,所造成的损失通常是难以估的。


• 不可预知性。极端场景发生一般难以预测,部分场景难以事先假想或通过模拟得到。如2020年全球面临的重大灾害。


• 突变性和连锁反应。极端场景通常表现为跳跃式的突变,而非渐进式的变化,难以及时响应和应对;此外,极端场景通常会引起一系列其他的连锁反应,而非孤立事件,且产生的连锁反应也难以预知。


2 研究极端场景的现实意义

• 极端场景的研究可以拓展场景域空间。场景刻画的本质是一种分类,同时也是一种聚类,将相似类别的场景聚为一类,差异较大的场景尽可能用不同场景刻画。因此,场景刻画需要具备典型性和代表性,同时还应具备一定的完备性。只有同时结合“典型场景”和“极端场景”,不断扩展场景域空间的边界,才能使模拟的场景更为丰富,场景集才能不断完备。得出“极小场景”和“极大场景”后才能叩其两端取其中,并依此选取合适的应对策略。


22.png

• 极端场景的仿真模拟是能源电力系统不可缺少的压力测试。基于极端场景的能源系统压力测试不但可以帮助决策人员考虑一些以前被忽略的压力源,还可以评估其影响的潜在幅度以及能源系统面临这些风险的承受能力,同时还能给出有效的应对策略。


3 实际案例

案例1:公用事业公司安全性

麦肯锡于2017年(Mckinsey & Company,From scenario planning to stress testing: The next step for energy companies,2017.)针对公用事业公司和石油天然气公司进行了五种极端场景的模拟分析,涵盖风险包括从合规性和法律风险、业务模式中断到全面危机。该案例虽然是从企业角度进行极端场景的刻画,但其分析思路和方法也适用于能源电力行业。五种极端情况分别是:


场景1:免费能源场景

模拟了像亚马逊这样的数据驱动型公司可能会通过提供“免费能源”来交换用户的用能、行为模式等个人数据,从而挑战现有的公用事业地位。在这种情况下,公用事业失去了客户关系,而沦为商品化电力供应商。鉴于数字巨头的谈判能力,敏捷性和以客户为中心的优势,公用事业公司利润将大大下降。


场景2:完全分布式场景

假设未来的能源利用模式为完全的“分布式+储能”场景,此时,公用事业公司将沦为商品电力的供应商、基础设施运营商和备用提供商,批发和零售业务的交易量和利润率迅速下降。


场景3:排放欺诈

在碳排放约束环境下,由于个别公司的排放欺诈等违法行为,导致整个能源行业都遭受了公众和政治信任的损失,从而导致监管成本增加,并处以大量罚款甚至监禁。


场景4:网络攻击

随着能源电力各环节的联系越来越紧密,使关键基础设施脱机的网络攻击比以往任何时候带来的危害都更大。网络攻击分子会侵入配电网络并关闭国家电力系统,甚至使关键资产发生故障或自毁。


场景5:激进的价格透明度

价格透明度大幅提升促使零售客户更频繁地更换供应商。如德国的价格比较网站Verivox通过充当能源代理商自动在合同结束时选择切换最便宜报价的供应商。客户的频繁更换将影响供能企业面临客户黏性降低、需求预测难度变大等挑战。


为分析上述五种极端场景对公用事业公司的潜在影响,麦肯锡对以下几个业务领域(发电,可再生能源,贸易,分销和零售)的损益、资产负债表和现金流量进行了模拟。


下述热图(heatmap)显示了每个场景对不同业务领域的影响,图中颜色越深表示对应的极端场景对该业务领域影响越大,以第一列收益为例,可看出在“免费能源”和“完全分布式”模式下其评分较原先差别较大,而“拍放欺诈”“网络攻击”和“价格透明度”对其影响较小。


23.jpg

通过以上五种极端场景对公用事业公司的潜在影响分析,得出了以下重要结论:

可给出不同极端场景下受影响最大的领域。例如,能源免费和分布式能源极端场景会对收入产生直接和巨大的影响,从而导致股权的大量损失和净债务的增加。另一方面,排放欺诈或网络攻击与收入几乎没有关系,但股权将遭受重大损失。


给出了造成这些影响的驱动因素。例如,在能源免费的情况下,能源的B2C量和市场份额将急剧下降,零售价格将下降5%;在排放欺诈的情况下,运营和维护成本将飙升50%,公用事业将支付高达收入5%的监管罚款;如果网络攻击破坏了电网,受影响的公用事业将注销其有形资产的5%,为了替换它们,需要把不动产、厂房和设备的预算提高7.5%。尽管税收和折旧后的影响会更温和,但收益仍会急剧降低。


在所有极端场景下,财务影响都是相当大的,将出现重大的利润和流动性风险。尤其是发电和零售业务,在没有成功的对策情况下,所有这五种情况都会导致息税前经常性收益为负,从而暴露出当前业务组合可持续性的主要风险。此外,这些情景表明,股本减少10%至60%,净债务增加5%至40%,将会引发流动性担忧。


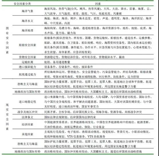
案例2:中国海上能源通道安全性

中国是世界第二大原油消费国,根据国际能源总署(IEA)的预测,在2035年,中国的原油进口依赖度将达到84.6%,为分析中国海上能源通道的安全性,该案例(郭勇陈, 沈洋. 中国海上能源通道安全性多主体建模与仿真[J]. 系统仿真学报, 2019(4):655-670.)针对影响中国海上能源通道安全性的关键因素进行了分析,其基于中国石油进口运输的实际情况,选取具有代表性的中东航线,在一定假设条件下,重点对海盗、热带气旋等影响因素进行建模,通过仿真平台对中东航线的固有安全因素和现实安全因素进行研究。通常海上能源通道安全面临以下固有安全因素和现实安全因素的影响。


24.jpg

通过对中国海上能源通道安全性的分析,得出了以下重要结论:

热带气旋带来的安全影响比海盗更为严重。这在以往的研究中并未明确指出,也没有研究将二者进行比较,这说明应该更重视以热带气旋为代表的固有安全因素对海上石油运输带来的影响。


通过以上两个案例分析,能得出极端场景分析的一般性思路及步骤:

一是:假定极端场景并对其进行组合,识别出极大场景和极小场景。极端场景的寻找,具体可按照战争不同层级、网络不同攻击方式、国家能源运输通道、能源存储能力等不同环节、不同主体等进行描述。


二是:建立仿真模型,量化极端场景带来的风险影响程度。建立一个能同时考虑典型场景和极端场景的仿真平台,为极端场景刻画提供量化支撑。极端场景刻画需要考虑不同时间尺度与空间尺度。时间尺度分为规划层面和运行层面,规划层面是指大时间尺度上的极端场景,如国民经济五年规划等;运行层面是指小时间尺度上的极端场景刻画,如德国日全食、伊朗“震网”等。空间尺度可分为国内层面和国际层面,国内层面又可细分为园区级、省级、区域级、国家级等,国际层面是指地缘政治、国际油气管道规划及其安全性等极端场景。


三是,观察系统在给定极端场景下的演化过程及其产生的影响。观察在某一极端场景下,不同系统参数对系统的影响,评估系统各项性能指标。并不断改变对应参数,找出其变化的拐点和分叉点(以系统不能自愈和正常恢复为参考点),形成每个极端场景对应的系统参数阈值。


4 重要启示

启示1—定位

能源主管部门及战略制定和规划研究人员应高度重视基于极端场景的能源系统压力测试,将其视为能源系统风险管理的一个重要环节并融入能源电力规划和战略制定中。建立风险应对团队( crisis-response team ),做好相应人才储备,形成决策小组(例如执行、战略或投资委员会),使得风险评估长效化、机制化。


启示2—完备性

为尽可能保证极端场景集的完备性,规划研究人员应跨行业合作、大胆想象、细心求证,不断拓展场景域空间。由于极端场景通常是“意料之外”,因此需要跨行业合作,研究人员不能拘泥现实,充分发挥想象,假设不同内外部风险源、不同严重程度、多种小概率事件叠加等多种情景,考虑技术、金融、法律、地缘政治等多种风险对能源系统的影响。形成远近结合、宏观微观结合、刚性与柔性结合下的极端场景集。


启示3—仿真平台

应开发一套能考虑极端场景下的能源系统仿真平台,并能实现以可视化方式进行在线动态推演,模拟仿真单种极端场景或多种极端场景叠加后的能源系统变化及影响。由于极端场景的复杂多样性,可考虑紧密结合能源电力新技术如能源大数据、人工智能、区块链等技术,实现模型海量场景的模拟仿真、推演及自学习过程,通过海量场景的模拟及参数的敏感性分析找出极端场景集。


启示4—应对策略

极端场景的研究不是目的而是手段,研究极端场景集是为了给出其对应的应对策略集,当现实情况一旦发生,可通过与已有的极端场景集合进行识别和匹配,从策略集中快速找到应对手段,以提升风险响应速度和应对能力。极端场景的仿真模拟是一种压力测试,通过建立极端场景的压力测试,能够发现能源系统存在的薄弱点及应将精力集中在哪里以增强系统弹性。


分享到:
乐动相关的文章 iTAG:
分布式能源迈向多元化布局和产业化延伸
节能服务公司参与分布式能源投资路径分析
分布式光伏电站“牵手”合同能源管理或成主流
频道推荐
服务中心
微信公众号

CESI
关于本站
版权声明
广告投放
网站帮助
联系我们
网站服务
会员服务
最新项目
资金服务
园区招商
展会合作
乐动-乐动(中国) 上线下相结合的一站式节能服务平台。
©2007-2019 pitangorings.com
鄂ICP备19009381号-2
节能QQ群:39847109
顶部微信二维码底部
扫描二维码关注官方公众微信